课堂连着产业 技术点亮非遗
——信息学院案例入选工信部2025年产教融合优秀案例
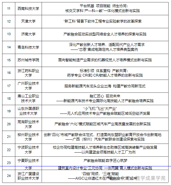
近日,《工业和信息化部人才交流中心关于开展2025年产教融合优秀案例征集活动的通知》发布,浙江广厦建设职业技术大学信息学院赵永晖团队申报的案例——《“四链”同频,“三维”赋能——AIGC让非遗红木在产教融合中“活”起来》成功入选2025年产教融合优秀案例,充分彰显了学校在深化产教融合、服务区域产业发展方面取得的积极成效。
该案例依托浙江省省地协同重大科技项目——东阳木雕重大科技项目,立足东阳木雕这一国家级非物质文化遗产资源,聚焦传统红木产业在数字化转型和人才培养过程中面临的现实需求,以产教融合为抓手,探索“教育链—人才链—产业链—创新链”同频共振的发展路径。项目基于信息学院在数字媒体技术、人工智能应用等领域的专业优势,联合地方政府、行业龙头企业及非遗传承人,通过AIGC、数字孪生等新技术,将现代科技与传统工艺深度融合,推动非遗技艺在当代产业体系中焕发新活力。
在实践过程中,信息学院以真实产业场景为课堂,以企业需求为导向,将教学、科研与地方产业发展紧密结合。一方面,项目有效提升了红木企业在设计效率、生产管理和定制化服务等方面的能力,助力传统产业降本增效、提质升级;另一方面,通过校企协同育人机制,培养了一批兼具数字技术素养与传统工艺理解能力的复合型人才,为地方特色产业可持续发展提供了坚实的人才支撑。
“苟日新,日日新,又日新”,信息学院持续以新技术、新模式推动传统产业转型升级,探索职业教育服务地方经济发展的新路径。此次入选工信部人才交流中心产教融合优秀案例,是对学校长期坚持“服务地方、融入产业、协同育人”办学理念的充分肯定。赵永晖表示,学院将以此为契机,进一步深化产教融合机制创新,持续拓展人工智能等新技术在传统产业中的应用场景,推动更多科研成果、教学成果转化为服务地方经济社会发展的实际成效。
未来,学校将继续立足区域产业特色,发挥职业教育类型优势,积极探索可复制、可推广的产教融合模式,为传统产业转型升级和高素质技术技能人才培养贡献“浙江广厦大学经验”,在服务地方发展中展现更大作为。
